
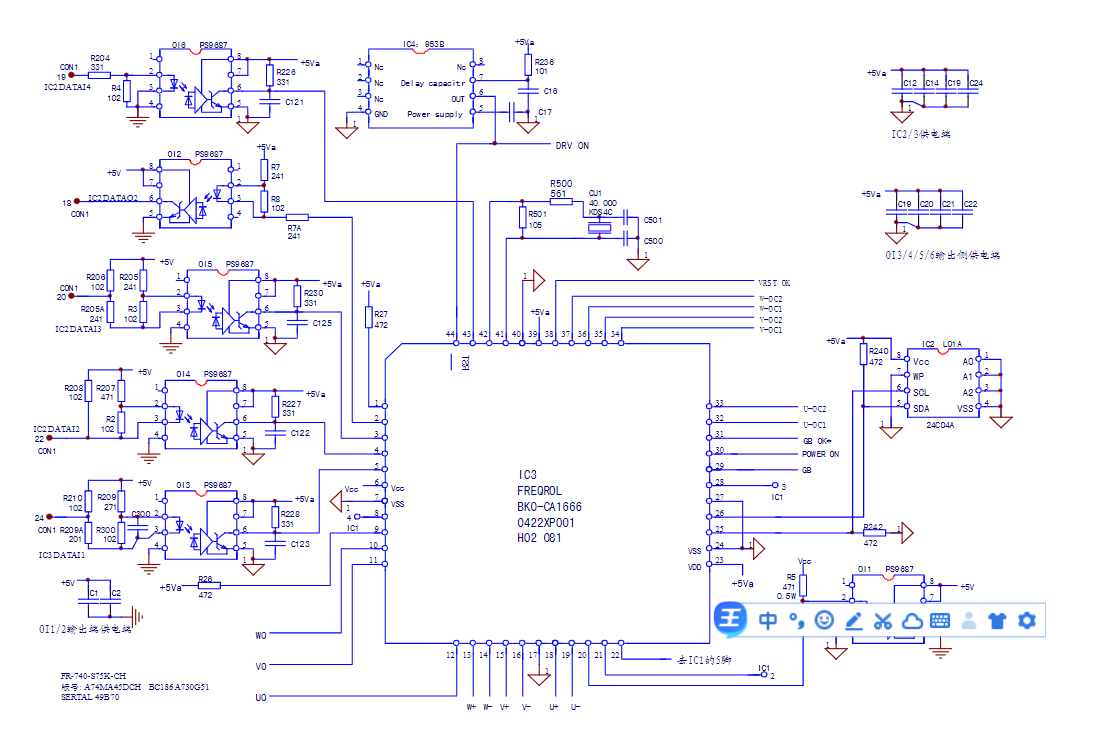
OI1:
本地MCU与主板MCU的通讯员,信号去向:由本地MCU向主板MCU“汇报故障情况”。信号形式0、1开关量直流电压。输出端5、6脚之间停机状态为0V,运行后变为5V高电平,故障时变为0V,显示报警代码EOC1。
其身份为模块故障汇报员,将故障情况汇报给主板MCU。
OI2:
本地MCU和主板MCU返回的串行数据,信号形式为矩形波脉冲。上电后即开始工作。
本地MCU与主板MCU之间的通讯员,信号去向:由本地传送给主板MCU。
OI3:
主板MCU与本地MCU的通讯员,信号去向:由主板MCU下达指令给本地MCU。输入信号形式为串行数据(同步时钟信号?),但在5、6脚因电容积分作用,测得为760kHz的三角波。上电后即开始工作。
OI4:
主板MCU向本地MCU的开关量指令传送员,正常状态下(运行与停机状态)输出端6脚为0V。变为5V高电平时,报E7代码(意为CPU错误)。其任务为主板MCU的工作状态确认?

OI5:
主板MCU与本地MCU的通讯员,信号去向:由主板MCU下达指令给本地MCU。信号形式为串行数据,测试为矩形脉冲串。上电后即开始工作。
OI6:
负责传送主板MCU的运行、停机指令,指令形式为1、0电平。CON1的19脚为5V高电平,为运行指令,OI1的输出侧变为0V,本机MCU可以向驱动电路发送U+~W-等6路脉冲信号;CON1的19脚为0V低电平时,主板MCU发送停机指令(若运行中变为低电平,OI1输出侧变为5V,为过载故障停机指令)。
主板MCU的传令兵,向本地MCU发送运行、停机指令,命令形式为直流开、关量的0、1电平。







