MC-PCLINK驱动支持三菱A/F/Q系列可编程控制器;
使用协议是计算机链接中的控制协议格式1,并且需要和校验;
A系列PLC,需要进行相应开关设定,以计算机通信组件A1SJ71UC24-R2通讯为例:
接线方式如下:

将MODE拨盘指向1的位置,本协议只支持通信协议的模式1;
将开关SW3-12设置如下:

F系列PLC,需添加FX2N-485-BD提供RS485接口,并通过编程设定此接口:
定义D8120寄存器:

通过D8121来定义站号,范围为00H-0FH;
也可以通过软件直接设置,必须选择和校验(sumcheck):

两种设置方式只能选择其中一种,否则有冲突;
设置完成后要重新启动;
接线方式:通讯模块的RDA和SDA短接后连接RS485正端,RDA和SDB短接后连接RS485负端;

Q系列PLC,需添加QJ71C24模块,并通过软开关设置其通讯方式:
开关设置界面如下:


开关1、开关2用以配置独立站RS232通讯,开关3、开关4用以配置RS485多站通讯,开关
5用以配置CPU站号;
其中开关1、开关3用以配置通信参数,建议使用05E2或07E2,代表的含义为波特率
9600/19200,8数据位,无校验,1停止位;
开关2、开关4用以配置兼容帧协议形式,总为0001;
开关1/3的高8位表示通讯所用波特率,用16进制表示,对应关系如下:

低8位所表示的意义如下:

如果采用通讯方式为:允许设置修改、RUN期间可写、含和数校验位、1个停止位、奇校验方
式、含校验位、8数据位、独立站。则其2进制表示为B11000110,转为16进制则为E6,如
果同时设定波特率为19200,则开关1的16进制数值为07E6;
RS232接线方式建议如下;

通讯参数应选用DTR和RTS:

选择设备通讯功能,执行安装驱动程序任务,出现下面对话框:

A/Q系列支持所有的数据类型,F系列只支持X、Y、M、S、TS、TC、CS、CC、D;
选择设备通讯功能,执行定义设备数据表任务,在设备数据表中定义某个设备号:

注意事项1
X/Y/M/S/B等开关量,开始地址须为16倍数(0,16,32,…);
X/Y/M/S/B等开关量,每设备号最大长度32个字,即32*16=512位;
D/T/C等模拟量,每设备号最大长度为64个字;
注意事项2
数据地址有两种表示方式:5位和7位

通过PLC站号区分指示:
(0-31):5位地址
100+(0-31):7位地址
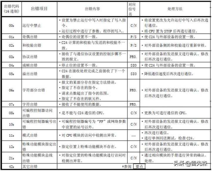
协议错误代码






