数据块大体分为全局数据块和背景数据块,本文主要针对全局数据块进行讲解,熟悉STEP7的朋友会很快上手。希望通过本文的说明能对大家学习博途有些帮助。
1.创建DB块:在项目中添加了S7-1200设备之后,在项目树中此PLC的"程序块"下即可以添加新的数据块。

图1DB块的创建
在打开的"添加新块"窗口下选择数据块。以下是对此窗口下各项配置的说明:
名称:此处可以键入DB块的符号名。如果不做更改,那么将保留系统分配的默认符号名。例如此处为DB块分配的符号名为“Data_block_2”;
类型:此处可以通过下拉菜单选择所要创建的数据块类型-全局数据块或背景数据块。如果要创建背景数据块,下拉菜单中列出了此项目中已有的FB供用户选择。
语言:对于创建数据块,此处不可更改。
编号:默认配置为“自动”,即系统自动为所生成的数据块配分块号。当然也可以选择“手动”,则“编号”处的下来菜单变为高亮状态,以便用户自行分配DB块编号。
块访问:默认选项为“已优化”,当选择此项时,数据块中的变量仅有符号名,没有地址偏移量的信息,该数据块仅可进行符号寻址访问。选择“已优化”创建数据块可优化CPU对存储空间的分配及访问,提升CPU性能;
用户也可以选择“标准-与S7-300/400兼容”,获得与S7-300/400数据块相同的特性,数据块中的变量有符号名和偏移量,可以进行符号访问和绝对地址访问。
注意:数据块的块访问属性只能在创建数据块时定义。创建完成后无法修改数据块的访问属性。如果在编程中需要对数据块进行绝对地址访问,必须在创建该数据块时将块访问设置成“标准-与S7-300/400兼容”。

图2项目树中的DB块
2.为数据块定义变量:双击打开数据块即可逐行添加变量,如图3所示。

图3DB块的编辑
如果数据块时选择“标准-与S7-300/400兼容”,则在数据块中可以看到“偏移量”列,并且系统在编译之后在该列生成每个变量的地址偏移量。设置成优化访问的数据块则无此列。

默认情况下会有一些变量属性列未被显示出来,可以通过右键单击任意列标题,可在出现的菜单中选择显示被隐藏的列,见图4:

图4显示隐藏列

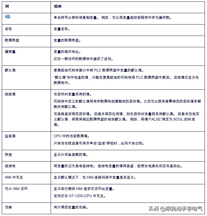
表1是对数据块变量定义的所有列的说明
定义变量的数据类型:可以为变量定义基本数据类型,复杂数据类型(时间与日期,字符串,结构体,数组等),PLC数据类型(如用户自定义数据类型),系统数据类型和硬件数据类型。可以直接键入数据类型标识符,或者通过该列中的选择按钮选择。如下图所示:

图5定义数据类型
需要创建多个数据类型相同的变量时,可以将光标置于第一个变量名称的右下角,待光标变为“+”符号后向下拖动光标,即可轻松创建多个具有类似属性的变量:

图6创建多个变量
DB块数据的保持性:对于可优化访问的数据块,其中的每个变量可以分别设置其保持与否;而标准数据块仅可设置其中所有的变量保持或不保持,不能对每个变量单独设置。如图7和图8所示:

图7标准数据块中仅可设置所有的变量保持或不保持

图8可优化访问的数据块中可以分别设置每个变量的保持性
3.数据块的访问:
符号访问:DB块名.变量名;例如:Data_Block_1.Var1;
绝对地址访问:DB块号.变量长度及偏移量:;;;。
注意:复杂数据类型只能符号寻址。
电气相关知识和经验是用来分享,希望本文能对你有帮助。与人玫瑰,手留余香。





