【嘉德点评】芯海科技发明的片上数字温度传感器,通过对环形振荡器、时间放大器等部件进行优化,使得这种片上温度传感器在保留结构简单、面积小以及功耗低等优点的同时,具有线性度好、温度测量范围宽以及更高精度等优点,另外还可以省去外部晶振,从而节省了成本。
集微网消息,新冠疫情火了“红外额温枪”,向额头轻轻一靠,额温枪便可测量出人体向外辐射的红外光能量,继而计算得出体温。
看似简单的外红温度计的背后,却隐藏着不简单的技术,我们知道体温会随着运动情况、室外温度而变化,那么红外温度计如何准确的捕捉红外光,如何排除室外温度例如冷空气的干扰,又该如何将红外信息转换为体温信息?这些都是额温枪内安置的芯片所要解决的问题。
芯海科技在这次疫情防控战中,扮演了重要角色,额温枪短时间内暴涨的需求,极大地考验着厂商技术、产能、上下游配合等综合能力。芯海科技以日产数十万片额温枪芯片的速度,证明了其在集感知、计算、控制于一体的信号链芯片领域的强劲实力,为疫情防控贡献了力量。
片上温度传感器一般具有两种架构:一种是传统利用模数转换器(ADC)来检测,另一种是通过检测时钟周期随温度变化的的片上时钟信号来检测温度,即数字温度传感器。由于不需要ADC参与,因此这种温度传感器具有结构简单、面积小、功耗低的优点,但其缺点就是精度低,以及线性度不够好、测量温度范围窄等。
而早在14年12月8日,芯海科技就申请了一项名为“优化线性度的片上温度传感器”的发明专利(申请号:201410742502.1),申请人为深圳市芯海科技有限公司。
根据目前该专利公开的资料,让我们一起来看看这项片上数字温度传感器技术吧。

如上图,为现有技术中温度传感器的结构示意图,温度传感器(Osc)本质上是一个环形振荡器,它可以产生预定周期Td、Osc的时钟信号,信号通过时间放大器之后被放大成一个脉冲Tp,随后参考时钟REF和计数器计数对脉冲进行测量,从而得到温度的输出。
而具体的计算方法,就是根据MOS管的沟道长度和宽度、栅极单位电容值、负载电容以及电源电压等参数,推导出脉冲和温度的关系,但是由于这种结构的温度系数非常小,导致温度传感器的线性度不够好,从而限制了其可以测量的温度范围,也降低了精度。

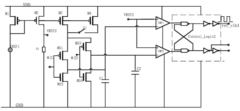
在经过技术创新和优化后,如上图,为该专利中发明的数字温度控制器的结构图,其中包括环形振荡器(Ring)、时间放大器(Time)、计数器(Coun)、RC振荡器(RC)和控制逻辑(Ctr)。其中环形振荡器模块结构较为简单,在控制逻辑控制信号时,可产生一定周期的环形振荡器时钟信号,输出给时间放大器。
时间放大器本质上是一个可以预设计数值的计数器,计数值通过信号设定,控制逻辑来自芯片的主控制部分,例如MCU内核的控制信号有效时,就启动该数字温度传感器进行温度测量。控制逻辑还可以在每次进行温度测量之前,通过信号来对时间放大器和计数器中的寄存器、计数器等复位清零。

如上图所示为时间放大器的电路图,其主要由计数器和数字比较器DCOMP1组成。当时钟信号为高时,计数器开始计数时钟的个数,并且数字比较器将Tp1置高、eoc1置低;当计数值大于设定的阈值时,数字比较器将Tp1置低、eoc1置高。

而在这个数字温度控制器中,还有一个组成部件:RC振动器,如上图为其电路图这是一种常见的RC振荡器结构,C1为定时电容,而R1为定时电阻。一般电容C1具有很小的温度系数,温度系数主要由定时电阻决定,而定时电阻的温度系数又由芯片的制造工艺及所用的具体电阻器件所决定。
因此,为了获得一个合适温度系数的定时电阻,可以通过将一个正温度系数电阻和一个负温度系数电阻组合来得到。一般正温度系数电阻可以使用NDIFF电阻,而负温度系数电阻可以采用NPOLY电阻。同时,相比于外部晶振,使用这种RC振荡器也可以使得温度检测的精度大幅提升。
以上就是芯海科技发明的片上数字温度传感器,通过对环形振荡器、时间放大器等部件进行优化,使得这种片上温度传感器在保留结构简单、面积小以及功耗低等优点的同时,具有线性度好、温度测量范围宽以及更高精度等优点,另外还可以省去外部晶振,从而节省了成本。
关于嘉德

深圳市嘉德知识产权服务有限公司由曾在华为等世界500强企业工作多年的知识产权专家、律师、专利代理人组成,熟悉中欧美知识产权法律理论和实务,在全球知识产权申请、布局、诉讼、许可谈判、交易、运营、标准专利协同创造、专利池建设、展会知识产权、跨境电商知识产权、知识产权海关保护等方面拥有丰富的经验。
(校对/holly)





